Zum Inhalt springen

World Cholangiocarcinoma Day 2026

Der 19. Februar 2026 stand im Zeichen des World Cholangiocarcinoma Day.

(CCA) – einer weltweiten Initiative zur Sensibilisierung für das Cholangiokarzinom, eine seltene und häufig unterschätzte Tumorerkrankung mit weltweit zunehmender Inzidenz.

Anlässlich dieses Tages hatte ich die besondere Ehre, im Rahmen des Servier-Webinars zum World CCA Day zu referieren. Die Online-Veranstaltung verzeichnete über 400 Live-Teilnehmende. Es war mir eine große Freude, gemeinsam mit Professor Dr. Nicola Normanno (Italien) und Professor Dr. Teresa Macarulla (Spanien) aktuelle Entwicklungen und therapeutische Perspektiven beim biliären Karzinom (BTC) beziehungsweise Cholangiokarzinom (CCA) zu diskutieren.

 

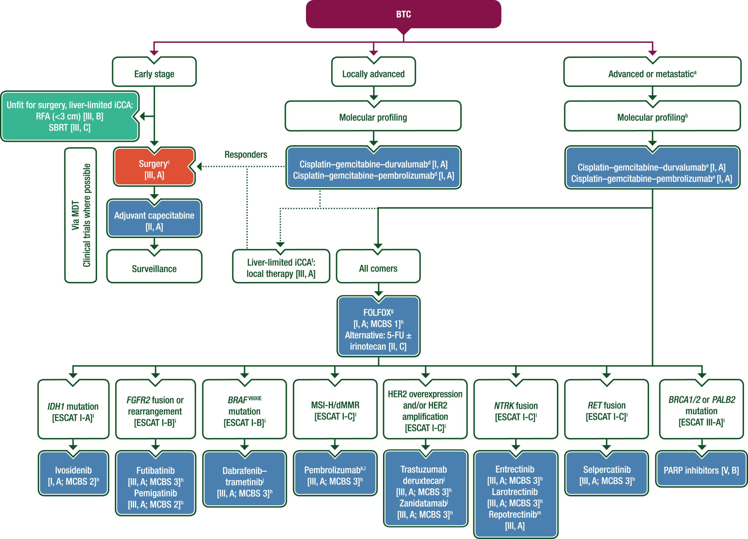
In meinem Vortrag habe ich betont, dass das biliäre Karzinom (BTC) einen Oberbegriff für mehrere biologisch und molekular klar unterscheidbare Subentitäten darstellt, die jeweils durch ein spezifisches molekulares Profil charakterisiert sind. Eine umfassende molekulare Testung sollte daher frühzeitig, idealerweise vor Einleitung einer systemischen Therapie, erfolgen. Die Ergebnisse der molekularen Analyse sind von zentraler Bedeutung für die individuelle Therapiestrategie, insbesondere im Hinblick auf den gezielten Einsatz molekular ausgerichteter Therapien in der Zweitlinie.

Präzisionsonkologie setzt ein präzises molekulares Verständnis voraus.

Cookie Consent mit Real Cookie Banner